发布日期:2025-12-19

研究方法
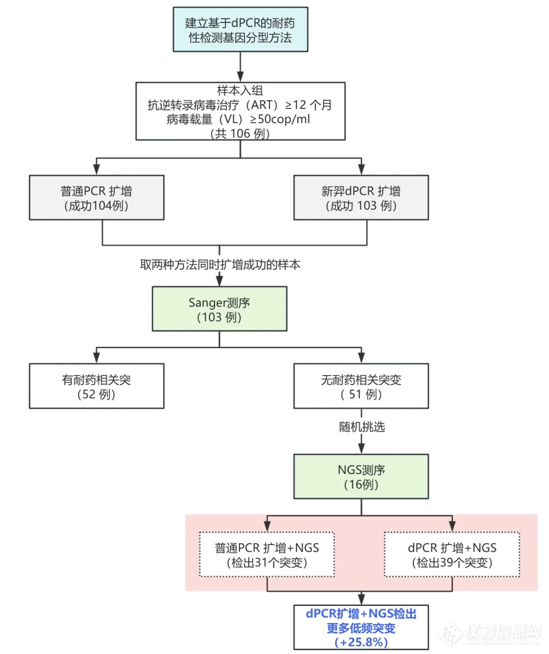
2023-2024年北京地坛医院106例ART治疗失败的HIV感染者(病毒载量≥50 copies/mL),按病毒载量分层(<1000、1000-9999、>10000 copies/mL)。
※ 技术对比
- 新羿dPCR vs 普通PCR:同步扩增HIV-1 pol基因(PR/RT/IN区),比较扩增效率;后续进行Sanger测序和NGS测序,分析低频突变检出差异。
- 关键改进:dPCR通过微滴分割(单分子扩增)减少扩增偏差,提升低频突变富集能力。

关键结果

※ 技术性能
- 扩增成功率:dPCR整体达97.2%(PR/RT区)和93.4%(IN区),与普通PCR无显著差异(P>0.05)。
- 一致性验证:99%(102/103)样本的两种方法扩增序列聚类一致,证实dPCR结果可靠性。
※ 耐药突变检出
- Sanger测序:50.5%(52/103)样本检出耐药突变,NNRTIs耐药率最高(37.9%,如K103N、V106M)。
- NGS低频突变:普通PCR扩增联合NGS仅检出31个突变,dPCR扩增联合NGS检出39个突变(+25.8%),包括与当前治疗相关的Y181C、M184V等关键位点。
临床意义
治疗失败预警:低频突变≥1%时,NNRTIs方案失败风险增加(5例继续使用TDF+3TC+EFV均失败);≥2%突变可能发展为优势毒株如患者1684的M184V突变在病毒反弹时被确认)。。
方案优化:检出低频NRTIs突变(如K65R)后,换用INSTIs/PIs方案(如DTG+3TC)可提高治疗成功率(9/15例病毒抑制)。
临床启示
※ 检测策略
对治疗失败患者,推荐dPCR扩增联合NGS,以捕获低频耐药突变。
※ 临床应用价值
- 优化治疗方案:dPCR扩增与NGS联合检测可发现sanger测序遗漏的低频耐药突变,指导临床优先选择耐药屏障更多的药物(如INSTIs)或增效PI方案,提升治疗成功率。
- 精准耐药监测:对治疗失败患者(尤其是病毒载量较低或怀疑存在低频突变的病例)常规进行dPCR扩增与NGS联合检测,进行精准的耐药监测。

总结与讨论
※ dPCR独立检测HIV-1耐药的优势
- 超高灵敏度,精准捕获低频突变:通过微滴单分子扩增技术,消除引物竞争偏倚,可检测<1%的低频耐药突变。
- 低病毒载量样本仍保持优异性能:基于微滴分区扩增技术,有效降低优势模板竞争,确保稀有耐药突变信号不被淹没。对低病毒载量样本仍保持优异性能。
- 绝对定量,结果更可靠:无需标准曲线,直接输出耐药突变绝对比例,助力临床决策。
※ dPCR独立检测的可行性
- 多重检测能力:单管反应可同步检测HIV-1核心耐药位点(如K65R、M184V、K103N等),实现高效全面的耐药分析。
- 无需NGS辅助:超高灵敏度结合特异性探针,直接对关键位点定量,省去复杂测序流程。
- 快速经济:3小时内完成检测,成本远低于NGS,更适合临床常规开展。
未来已来:dPCR引领HIV-1耐药检测新标准
数字PCR不仅是扩增技术的突破,更具备全流程解决方案的潜力。随着耐药Panel的优化,dPCR有望成为HIV-1耐药筛查的首选方案,让精准医疗更高效、更可及!
如果您希望了解dPCR在HIV-1耐药检测中的完整应用方案,或获取定制化服务,请联系我们!

如果您对我们的产品感兴趣
请扫描添加我们的工作人员
●关于新羿生物●
新羿生物成立于2015年,位于中关村科技园,是国家高新技术企业、北京市“专精特新”企业,专注于生命科学与分子诊断的自主创新,拥有在仪器、芯片、材料、试剂、软件等领域的高水平研发团队。公司发展迅速,申请国内外专利200余项、授权专利150余项,持续在权威期刊发表学术论文,承担国家级科研基金。公司基于自主知识产权的数字PCR技术,已获得首个及第二个共三项数字PCR仪NMPA III类医疗器械注册证,三项诊断试剂NMPA III类医疗器械注册证,其中感染和实体瘤液体活检领域均为首个数字PCR诊断试剂III类注册证,两次获得中国体外诊断优秀创新产品金奖,荣获中关村国际前沿科技创新大赛总冠军,荣获北京市科学技术二等奖。公司自主研发的开放式分子POCT一体机及qPCR快检试剂均获NMPA III类医疗器械注册证。公司秉承“创新,让精准触手可及”的理念,发展多指标、高通量、自动化、防污染、成本低的先进技术,致力于成为领先的生命科学和分子诊断企业,服务于生命科学、精准医疗、药物开发及健康管理。

京公网安备 11010802028168号